长辈版专区
简体
繁体
English
首 页
资讯
中心
市长
之窗
政府
信息公开
政务
服务
互动
交流
解读
回应
政府
数据
走进
黄山
政务
新媒体
首页
资讯
市长
公开
服务
互动
解读
数据
市情
新媒体
智能云搜
一网
搜
本站
站群
当前位置:
首页
> 政府信息公开 > 中共黄山市委宣传部
>
部门预决算
>
部门决算情况
索
引
号:
113410000031386381/202509-00002
信息分类:
部门决算情况
主题分类:
其他
发文日期:
2025-09-18
发布机构:
中共黄山市委宣传部
发布日期:
2025-09-18
生效日期:
有效
废止日期:
发布文号:
无文号
关
键
词:
内容概述:
有
效
性:
有效
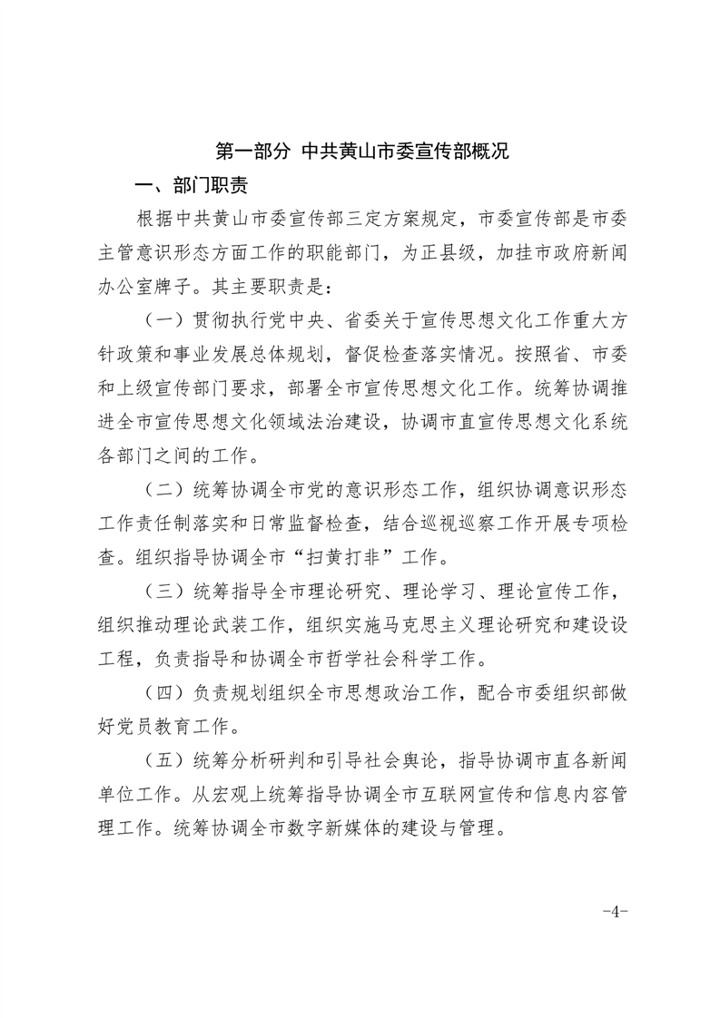
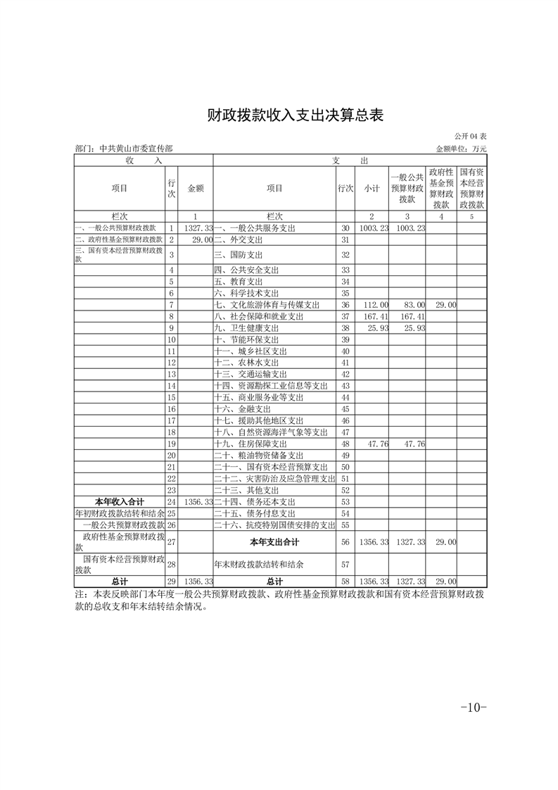
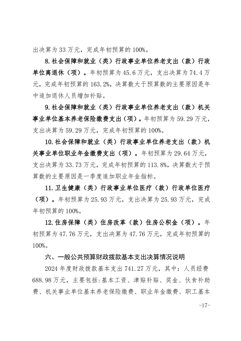
中共黄山市委宣传部2024年度部门决算
作者:市委宣传部
发布时间:2025-09-18 11:33
信息来源:中共黄山市委宣传部
阅读次数:
次
字号:
大
中
小
文本下载
我要纠错
打印
收藏
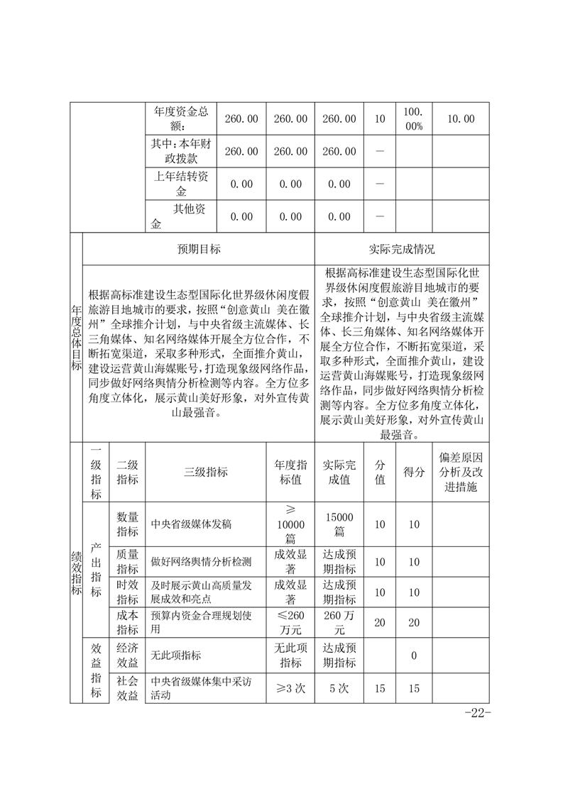
附件1:2024年度项目支出绩效自评表.pdf
附件2:2024年度对外宣讲项目绩效评价报告.pdf
扫一扫在手机打开当前页
AI+政务
站群
分享