长辈版专区
简体
繁体
English
首 页
资讯
中心
市长
之窗
政府
信息公开
政务
服务
互动
交流
解读
回应
政府
数据
走进
黄山
政务
新媒体
首页
资讯
市长
公开
服务
互动
解读
数据
市情
新媒体
智能云搜
一网
搜
本站
站群
当前位置:
首页
> 政府信息公开 > 黄山市人民政府办公室
>
财政资金
>
部门项目
>
部门项目文本
索
引
号:
B12324272/202509-00021
信息分类:
部门项目文本
主题分类:
财政、金融、审计
发文日期:
2025-09-18
发布机构:
黄山市人民政府办公室
发布日期:
2025-09-18
生效日期:
有效
废止日期:
发布文号:
无
关
键
词:
内容概述:
有
效
性:
有效
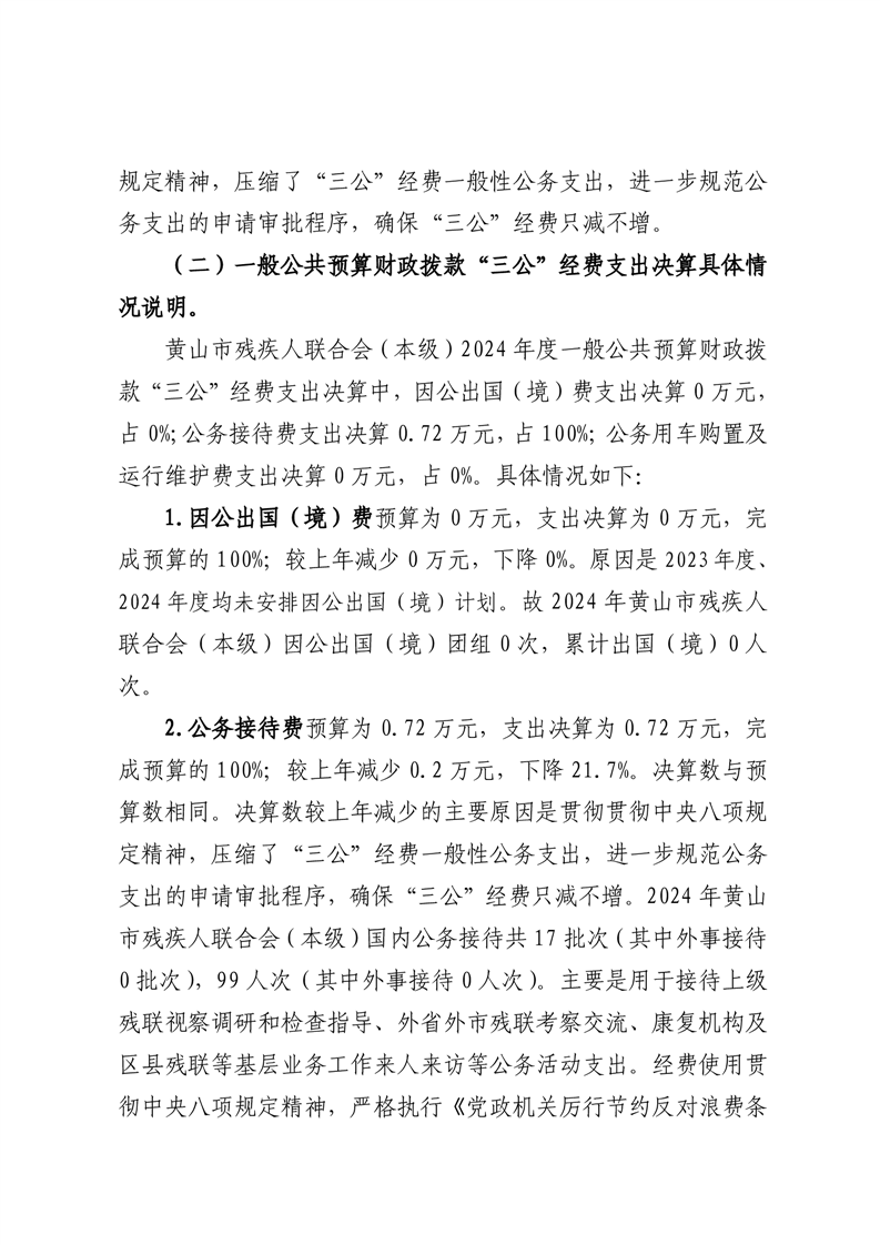
黄山市残疾人联合会(本级)2024年度一般公共预算财政拨款“三公”经费支出决算
作者:市残联
发布时间:2025-09-18 17:00
信息来源:黄山市残疾人联合会
阅读次数:
次
字号:
大
中
小
文本下载
我要纠错
打印
收藏
扫一扫在手机打开当前页
AI+政务
站群
分享