长辈版专区
简体
繁体
English
首 页
资讯
中心
市长
之窗
政府
信息公开
政务
服务
互动
交流
解读
回应
政府
数据
走进
黄山
政务
新媒体
首页
资讯
市长
公开
服务
互动
解读
数据
市情
新媒体
智能云搜
一网
搜
本站
站群
当前位置:
首页
> 政府信息公开 > 黄山市人民政府办公室
>
重点领域信息公开
>
重大建设项目领域
>
质量安全监督信息
索
引
号:
003139067/202504-00071
信息分类:
质量安全监督信息
主题分类:
城乡建设、环境保护
发文日期:
2025-04-03
发布机构:
黄山市建设工程质量监督站
发布日期:
2025-04-03
生效日期:
有效
废止日期:
发布文号:
关
键
词:
内容概述:
有
效
性:
有效
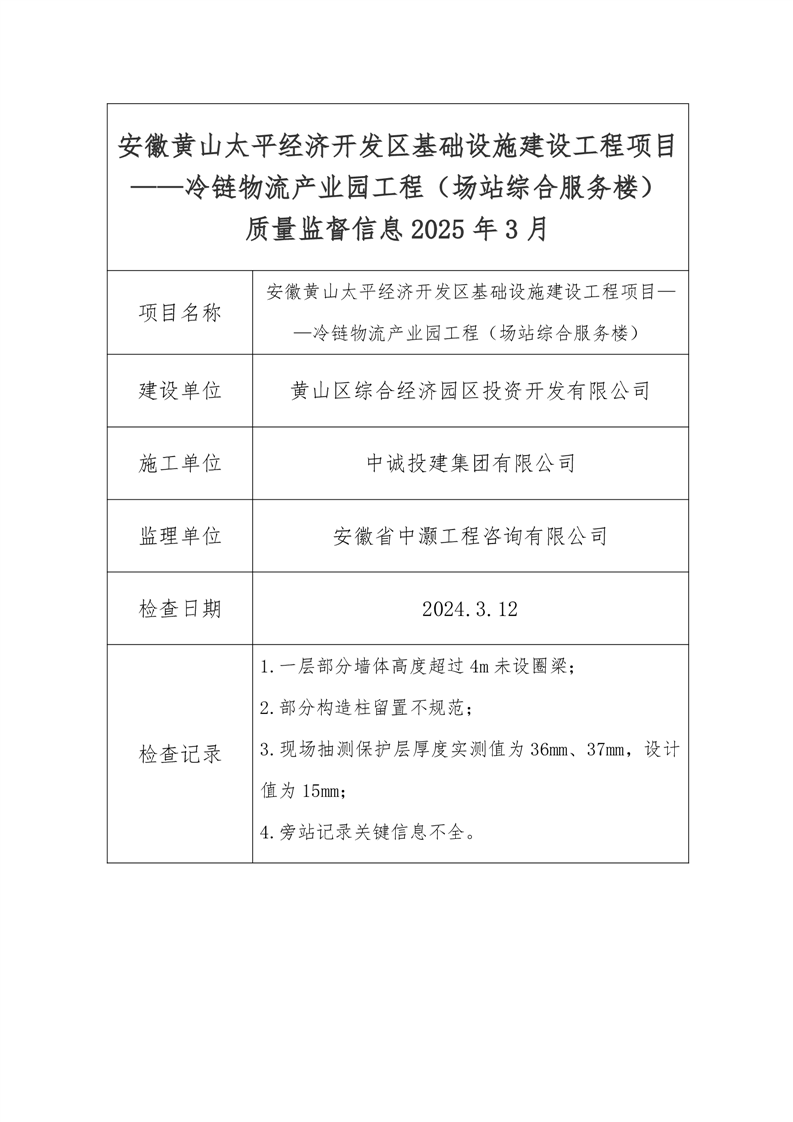
安徽黄山太平经济开发区基础设施建设工程项目——冷链物流产业园工程(场站综合服务楼)质量监督信息2025年3月
作者:市质监站
发布时间:2025-04-03 17:42
信息来源:黄山市住房和城乡建设局
阅读次数:
次
字号:
大
中
小
文本下载
我要纠错
打印
收藏
扫一扫在手机打开当前页
AI+政务
站群
分享